原型链
在 js 创立的时候,是秉持着流行的万物皆对象的思想,但只是想创建一门简单的语言,不想实现类和继承这样 C++、java 等语言复杂的机制,但又需要这种功能。在实现的时候不像 C++等语言
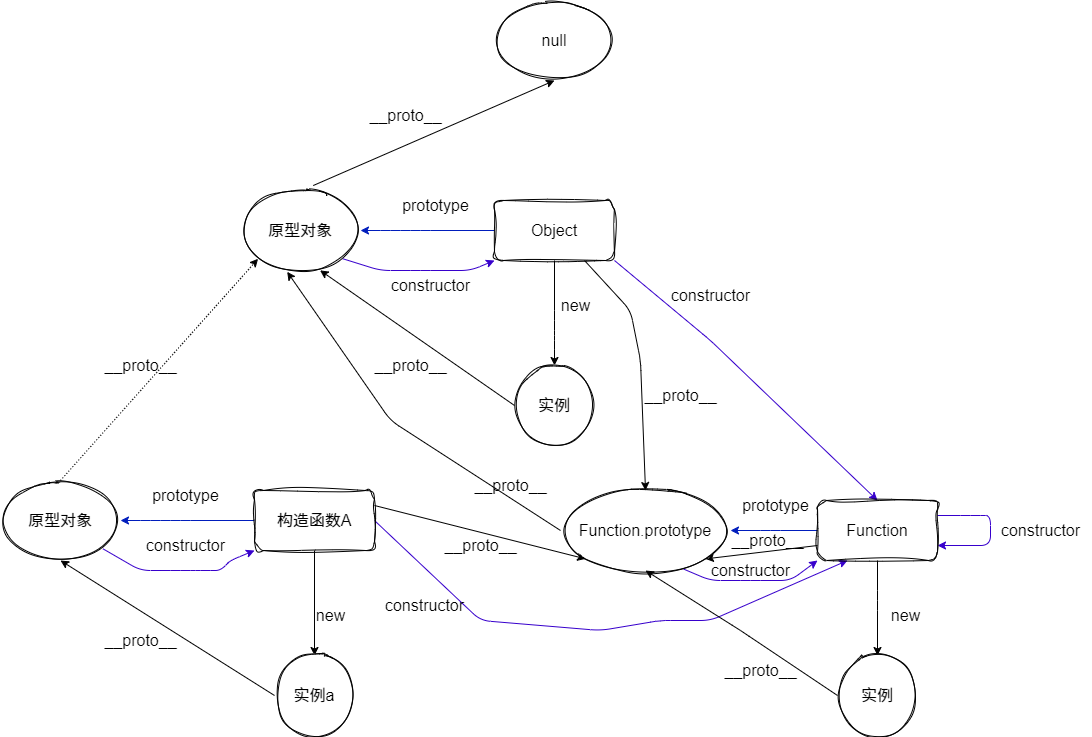
new 类,然后调用”类“对应的”构造函数“,js 是new 构造函数(constructor)。但用构造函数生成实例对象,有一个缺点,就是无法共享属性和方法。因此创建了prototype属性对象(显示原型)。
prototype(显式原型)- 每一个函数(仅限函数)在创建之后都会拥有一个名为 prototype 的属性,这个属性指向函数的原型对象。
- 作用:用于放某同一类型实例的共享属性和方法,不会反复开辟存储空间,减少内存浪费,
- 这个属性是一个指针,指向一个对象,这个对象的用途就是包含所有实例共享的属性和方法(我们把这个对象叫做原型对象)。
- 原型对象也有一个属性,叫做 constructor,这个属性包含了一个指针,指回原构造函数。
- 原型中 this 指向实例化对象
- Note:通过
Function.prototype.bind方法构造出来的函数是个例外,它没有 prototype 属性。
[__proto__](隐式原型):JavaScript的所有对象中都包含了一个__proto__内部属性,所有引用类型都有,指向构造函数的显示原型- 在 ES5 之前没有标准的方法访问这个内置属性,但是大多数浏览器都支持通过
__proto__来访问。ES6 中有了对于这个内置属性标准的方法:- js
Object.setPrototypeOf(); // (写) Object.getPrototypeOf(); // (读) Object.create(); // (生成。创建)
- 作用:构成原型链,同样用于实现基于原型的继承。
- 注意:
Object.prototype这个对象是个例外,它的__proto__值为 null
constructor:- 所有的
prototype和实例化对象都有一个 constructor 属性,都指向关联的构造函数本身 - 所以constructor 属性其实就是一个拿来保存自己构造函数引用的属性,没有其他特殊的地方。
- 所有的
原型链
- 当一个对象调用的属性/方法自身不存在时,就会去自己
[__proto__]关联的前辈prototype对象上去找 - 如果没找到,就会去该
prototype原型[__proto__]关联的前辈prototype去找。依次类推,直到找到属性/方法或undefined为止。从而形成了所谓的“原型链”
- 当一个对象调用的属性/方法自身不存在时,就会去自己

原型链相关方法
Object.getPrototypeOf()获取对象的原型对象Object.setPrototypeOf()设置对象的原型对象instanceof判断一个对象是否是一个构造函数的实例isPrototypeOf()判断一个对象是否是一个另一个对象的原型对象Object.create()创建对象hasOwnProperty()判断对象是否本身拥有某个属性, 不会查看继承自原型的属性
面试题
点击执行,可以在控制台中查看可能的执行结果
点击执行,可以在控制台中查看可能的执行结果
点击执行,可以在控制台中查看可能的执行结果
闭包代码的提权漏洞
点击执行,可以在控制台中查看可能的执行结果
解释代码
点击执行,可以在控制台中查看可能的执行结果